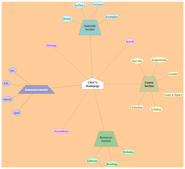
CS4173
> sitemap
J. Blustein
Website Map
A more detailed textual map follows.
Sections in detail
Some minor webpages are not included in this sitemap.
- Section: Course
- Administrative Details

- Subsections:
- Syllabus
- General Goals and Topics for the course
- Goals for this version of the course
- Lecture schedule
- Current grades
- Assignments
- Test Information
- Section: Announcements
- Periodic notices

- Subsections:
- January
- February
- March
- April
- Section: Materials
- Learning materials provided by professor

- Subsections:
- System Documentation
- Access Control Lists
- Debugging CGI
programs
- Cookie Expiry Times
- Storage space
- Template for Perl programs
- Examples (
form access)
- Demonstrations
(links to external websites)
- CSS styles
- Some notable blogs
- Some notable wikis
- Sparrow Web: community shared web pages
- Lecture Slides and Notes (The following slides and notes are in a separate webpage.)
(Lecture schedule is in Course section)
- Section: Resources
- Learning resources that are not provided by the professor

- Subsections:
- Software
- Tools for constructing websites
- Tools for checking websites
- Tools for exploring network protocols
- Readings
- Articles
- Textbook websites
- Tutorials
- Other references
- Websites
- WWW in general
- HTML and
XHTML
- XML
- Javascript
- CSS
- Documentation,
- Tutorials & notes,
- Examples & templates,
and
- At this website
- User inteface issues
- Perl
- Reference resources,
- Programming resources,
- Learning resources,
- Examples,
- Perl & CGI, and
See Also
- SSI
- CGI
- Documentation,
- Other CGI resources
- About MIME types used in CGI
generated webpages, and
- Debugging
- Cookies
- Servlets
- HTTP
- Proxies
- RFCs,
- Sample code and commentary, and
- Content-based proxies & labels
- Applications
- Blogs
- Vizualization of webpage and website structures
- Cross-references